1.jpg
2.jpg

1.GAP

1.GAP.jpg

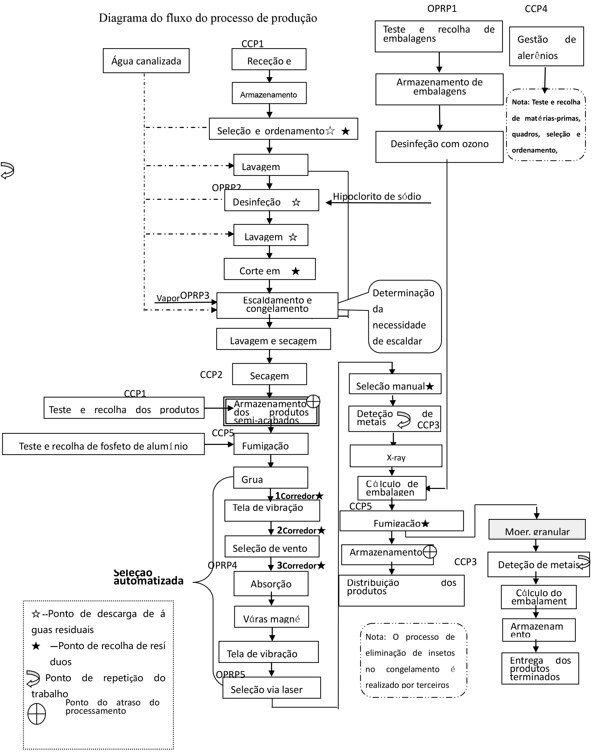
2.Processamento de matérias-primas2.Raw material procession.png
3.Lavagem3.Washing.jpg4.Corte4.Cutting.jpg
5.Desidratação5.Dehydrating.jpg6.Desidratação6.Dehydrating.jpg7.Seleção à mão7.Hand selection.jpg8.Separador de ar e seletor de vácuo8.Air seperator and vacuum selector.jpg

9.Color sorter

5.jpg

10.Ordenador de laser

9.Laser sorter.jpg

11.X Ray detector

3.jpg

12.Detetor de metais10.Metal detector_????_????.jpg
13.Embalamento11.Loading.jpg